ArtusX
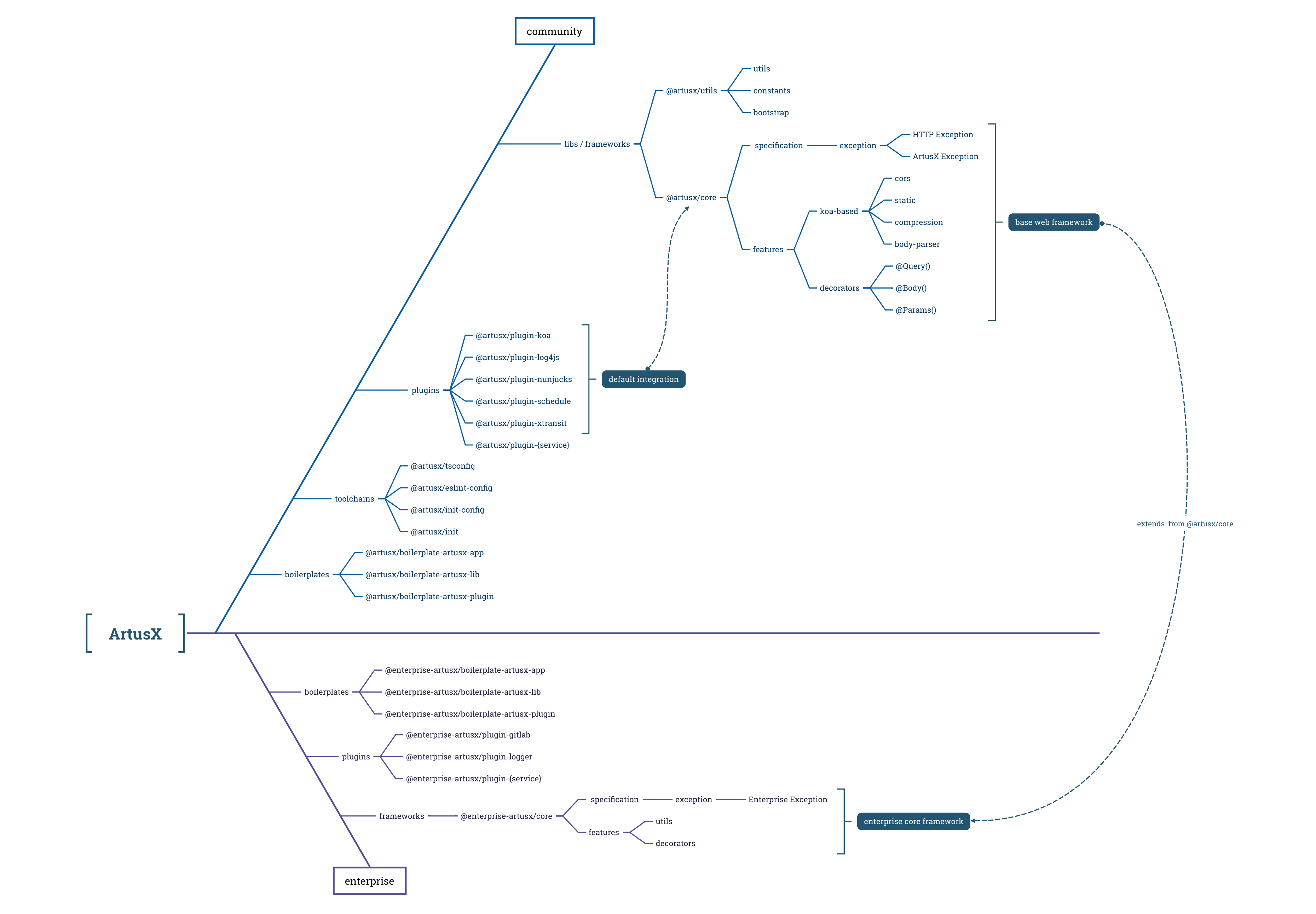
ArtusX 是 Artus.js 生态中的常用插件以及聚合插件(原 framework 概念),提供了应用开发使用的 web 插件如 koa 以及日志插件 log4js;同时也提供一些聚合插件如 core,其默认集成 koa 与 log4js 插件,便于研发同学快速完成项目的配置。

项目
插件通常用于实现某种能力,其功能相对原子化;但业务开发中,通常需要一组插件,逐个接入配置较为繁琐,我们可以将一组插件进行聚合,并以插件的方式发布,研发仅启用该插件即可;artusx 按照如下结构存放代码:
- apps:示例项目(不发布 npm 包)
- libs:聚合插件(集成多个 artus plugin)
- plugins:artus 插件
packages
├── apps
│ ├── artusx-api
│ ├── artusx-express
│ └── artusx-koa
├── libs
│ ├── core
│ └── utils
└── plugins
├── koa
├── grpc
├── express
├── log4js
├── schedule
├── ejs
├── nunjucks
├── xtransit
├── redis
├── sequelize
├── pptr
├── openai
├── proxy
└── telegram